|
Icarus
Vehicle Simulation as a Transformable Computational Graph, built on Vulcan and Janus
|
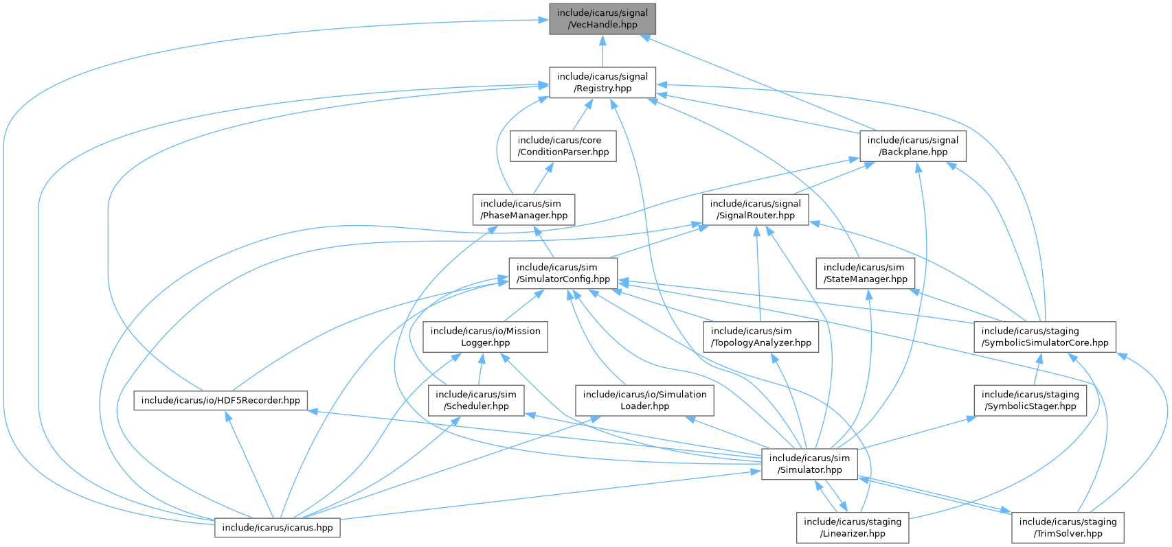
Vector and matrix handles for structured signal access. More...


Go to the source code of this file.
Classes | |
| struct | icarus::Vec3Handle< Scalar > |
| Handle for accessing a Vec3 signal as three scalar components. More... | |
| struct | icarus::QuatHandle< Scalar > |
| Handle for accessing a quaternion signal as four scalar components. More... | |
| struct | icarus::Mat3Handle< Scalar > |
| Handle for accessing a Mat3 signal as nine scalar components. More... | |
Namespaces | |
| namespace | icarus |
Vector and matrix handles for structured signal access.
Part of Phase 1.3: Signal Backplane. Provides Vec3Handle and Mat3Handle for convenient access to vector/matrix signals.